D Link DCH-Z110-Z120 Battery Motion Sensor

Introduction
The sensor DCH/Z120 has PIR or door/window integrated with temperature and illumination, which are 3 sensors in one, based on Z-WaveTM technology.
It is the Z-WaveTM plus prodwhihwhicht, it supports the security, OTA… Those newest features of the Z-WaveTM technology. Z-WaveTM is a wireless communication protocol designed for home automation, specifically to remotely control applications in residential and light commercial environments. The technology uses a low-power RF radio embedded or retrofitted into home electronics devices and systems, such as lighting, home access control, entertainment systems, and household appliances.
This product can be included and operated in any Z-WaveTM network with other Z-WaveTM certified devices from other manufacturers and/or other applications. All non-battery-operated nodes within the network will act as repeaters, regardless of vendor, to increase the reliability of the network.
The device adopts the Z-WaveTM 500 series chip, when your Z-WaveTM network system is all upof dee by Z-WaveTM 500 series devices. The network system will have the advantages as below.
- Concurrent multi-channel support reduces external interference.
- Better RF range, improved by about 10 meters indoors.
- Support 100 Kbps transmit speed, speed up communication.
Funtions
Add/Remove
There are two tamper keys in the device, one is on the back side, another is on the front side. Both of them can add, remove, and reassociate a device with the Z-WaveTM netwForForn the first time, add a device to the Z-WaveTM network. First, make sure the primary controller is in the add mode. And then power on the device, just take out the insulation Mylaronn the back side of the device. The device will auto-start the NWI (Network Wide Inclusion) mode. And it should be included in 5 seconds. You will see the LED light on for one second. Add or Inclusion. Excluding a node ID allocated by Z-WaveTM Controller means Remove or Exclusion.

Notifications
Afteit’saddeddice adding to the network wakes up by day in defwakes up, p When it wakes up, it will broadcast the “Wake Up Notification” message to wake up, and wake up for 10seconds to receive the setting commands.
The wake-up interval minimum setting is 30 minutes, and the maximum setting is 120 hours. And the interval step is 30 minutes.
If the device is not awake, wake up the device immediately, please remove the front cover, and press the tamper key once. The device wakes 10 seconds.
Message Report
When the Pis IR motion triggered, or the door// r/windows triggered, the device will report the trigger event and also report the battery statustemperature re and illumination level. By default,, device will use the notification Report to represent the trigger event; it can be changed to the Sensor Binary Report by setting the configuration NO. 7 Bit4 to 1.
Motion Report
When motions are detected, the device automatically sends the report to the node the group 1.
- Notification Report (V4)
- Notification Type: Home Security (0x07)
- Event: Motion Detection, Unknown Location (0x08)
- Sensor Binary Report (V2)
- Sensor Type: Motion (0x0C) Sensor Value: 0xFF
Door/Window Report
When the door/wiswitchesgesed, the device will unsolicited send the report to the node the group 1. When the door/window changes, the device will automatically send the report to the node group 1.
- Notification Report (V4)
- Notification Type: Access Control (0x06)
- Event: Door/Window is open (0x16)
- Door/Window is closed (0x17)
- Sensor Binary Report (V2) Sensor Type: Door/Window (0x0A)
- Sensor Value: 0x00 is closed, 0xFopenpened.
Tamper Report
Both the 2 tamper keys are pressed for over 5 seconds. The device will into the alarm state. In that state, if any one of the tamper sensors is released, the device will unsolicitedly send the report to the server in group 1.
- Notification Report (V4)
- Notification Type: Home Security (0x07)
- Event: Tampering. Product covering removed (0x03)
- Sensor Binary Report (V2)
- Sensor Type: Tamper (0x08)
- Sensor Value: 0xFF
Temperature Report
When the PI’s R motion is detected or the door/window changes, the device will initiate to send the “Sensor Multilevel Report” to the nodes in group 1. Sensor Type: Temperature (0x01). The temperature differential report function section default i enabled; to disable this function by setting the configuration number 21.
In the default, when the temperature is changed to plus or minus one degree Fahrenhedegreesdegrees56 degrees Celsius), The device will report temperature information to those in group 1. The device will measure temperature every one minute. And if the temperature is over 1degreesree Fahrenheit (degrees Celsius), the device will always report in each measurement.
Illumination Report
When the PIR motion is detected or the door/window changes, the device will unsolicited to send the “Sensor Multilevel Report” to the system in group 1. Sensor Type: Luminance (0x03). Note: To disable this functionality by setting the configuration bit 4 bit4 to 1. The illumination differential function’s function is disabled to enable this function by setting configuration NO.22 to zero.
Enable this functionality and the device will measure the illumination every one minute. And if the illumination is changed to plus or minus the setting by the configuration NO.22, the device will report illumination information to the system in group 1.
- Enabling this function will reduce the battery by ery life about 15% ~ 20%. And another issue is setting the differential value, which is small will causing the report to be too frequent, shorter battery life. Prop that the setting differential value should be smaller than 10.
- If the configuration No.settting to 0 or 100, this functionality is useless.
- Enable this functionality, and it will cause the PIR Motion to disable detection when the illumination measurement. In other words, the PIR might be on for full blind operation every one minute.
Timing Report
Beside the event triggered could also be a message; the device could also support tof of he timing of the report of the status.
- Battery level report: Every 6 h, our report is once in default. It could be changed by setting the configuration number 10.
- Low battery report: When the battery level is too low, every 30 minutes will report once.
- Door/window state report: Every,y 6 hours, report once in default. It could be changed by setting the configuration NO. 11.
- Illumination level report: Every hour report once in default. It could be changed by setting the configuration NO. 12.
- Temperature report: Every,,y 6 hours report once in default. It could be changed by setting the confnmbernumberration NO. 13.
Power Up Procedure
Battery Power Check
When powering up, the device will detect the power level of the battery immediately. If the power level is too low, the LED will coflashing foring fore flash for about 5 seconds. Please change another new battery.
PIR Warm Up
When the power service needs the PIR to warm up before the warm-up time is about 1 minute, the LED will flash every 2seconds. After finishing the procedure, the LED will light ON three times.
NWI
When the power is on, the device will check if it is already added to the network. Work? If doesn’auto-start auto start the NWI mode. The LED flashes every second afr nd continue 30 seconds. Until timeout oris is the device successfully included by the controlleruserhe upresspresses the tamper key 3 times to abort the NWI mode.
Wake
When power is turned on, the device will wake about 20 seconds. During this duration, the controller can communicate with the device. Normally, the device is always sleeping to save battery energy.
Over The Air (OTA) Firmware Update
The device supports the Z-Wave firmware update via OTA. Before starting the procedure, please remove the front cover of the device. Otherwise, the hardware check will fail.
Let the controller into the firmware update mode, and then press the front tamper key once to start the updfinishingfinishingfter finish the firmware download, the LED flashes every 0.5 seconds. At that time, please don’t remove the battery; otherwise, it will cause the software to break, and the device will no longer function. After that, it is recommended that the user power up the device.
Security Network
The device supports the security function. When the device is included with a security controller, the device will auto switch to the security mode. In the security mode, the following commands need to be used with Security CC wrapped to communicate; othewiotherwisewill not respond.
- COMMAND_CLASS_BATTERY
- COMMAND_CLASS_NOTIFICATION_V4
- COMMAND_CLASS_ASSOCIATION_V2
- COMMAND_CLASS_CONFIGURATION
- COMMAND_CLASS_SENSOR_BINARY_V2
- COMMAND_CLASS_SENSOR_MULTILEVEL_V5
- COMMAND_CLASS_WAKE_UP_V2
Operation Mode
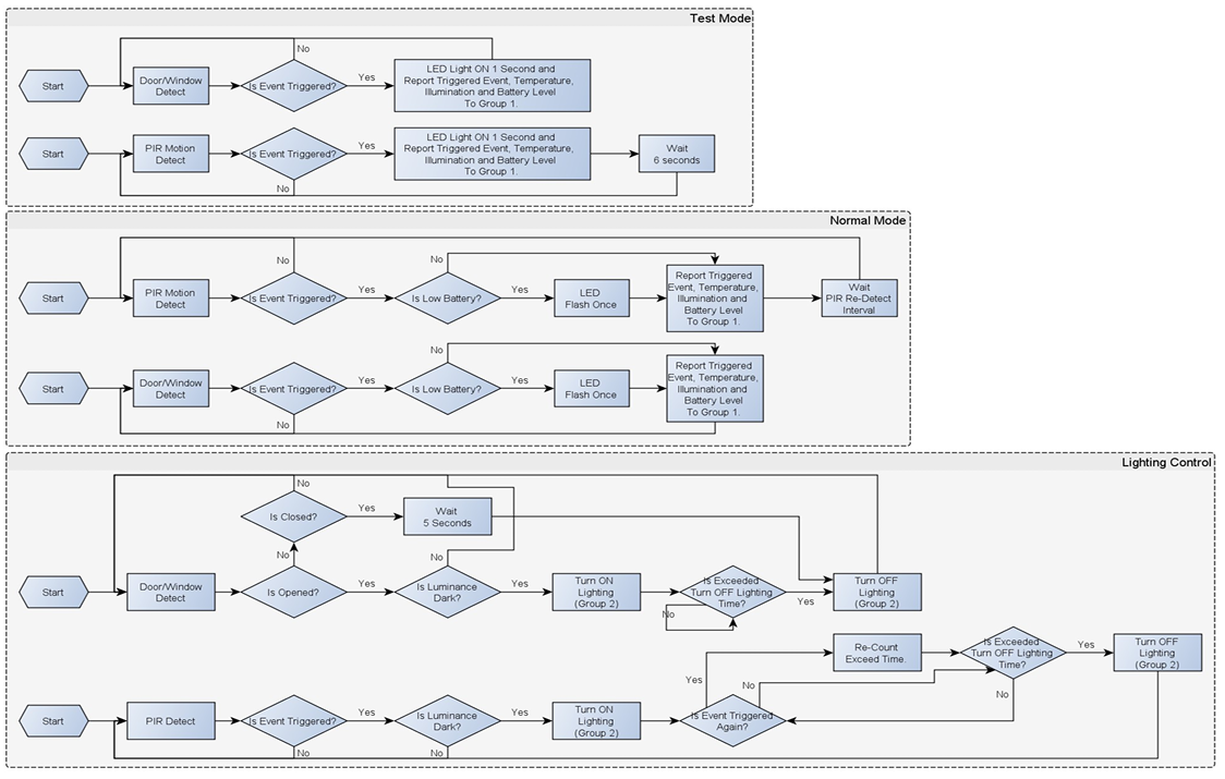
There are two modes “Test” and “Normal”. Test Mode is for the user test the sensor function when installation. “Normal Mode” for the normal operation. When is the event triggered? Normally, the LED won’t indicate, unless the battery is at a low level, the LED will flash once. But in the “Test Mode” will alsoalso will light ON for one second.
When the event is triggered, the device will report the messages to todes in the group 1. The messages also include the D-Link battery motion sensor battery level, the temperature, and the illumination level. The user can switch the report by setting the configuration NO. 5 bit4 (illumination) and bit5 (temperature), and the configuration NO. 7 bit6 (battery).
When the event triggered, if the environment luminance is less than the setting of the value of the configuration NO. 4, the device will emit the signal to turn ON the lighting equipment, those that are in the group 2. And delay a while to turn OFF the lighting equipment. The delay time is set by the configuration NO. 9.
The PIR motion re-detected interval, in the “Test Mod,e” is fixed to 6 seconds. In the “Normal Mode”, it is according to the setting of the configuration NO. 8.

Battery Installation
When the report shows the low battery message. The user should replace the battery with a new one. The battery type is CR123A, 3.0V.
The way to open the front cover, please, follow the low.
- UUsetool to press the 11 position to release the cover.
- Hold the front cover and pull back
- Hold the front cover and pull up

Replace the new battery and install the cover.
- Put the front cover bottom to 1-1, and press down.
- Push the front cover top to 2-1.

Choosing a Suitable Location
- The recommended mounting height is 160cm for DCH-Z120.
- Don’t let the device face the window or the sunlight.
- Don’t let the device be the source of heat. For instance, the heater or air-conditioner.
Installation
- For the first time, add the device to the Z-WaveTM network. First, make sure the primary controller is in the inclusion mode. And then power on the device, just take out the insulation Mylaronn the back side of the device. The device will auto-start the NWI (Network Wide Inclusion) mode. And it should be included in 5 seconds. You will see the LED light on for one second.
- Let the controller associated with the device with the first group. Any light switch that intends to be turned on when the devicetriggersg please associate with the device in the second group.
- In the accessory pack. There are two types of double-coated tape, one is thicker (hereinafter referred to as A tape), and another is thinner (hereinafter referred to as B tape. You can use A tape for the test at the beginning. The right D-Link battery motion sensor way for A tape installation is to stick it to the position below the tamper key. The thicker tape won’t let the tamper key be pressed, so the sensor will enter the test mode. You may test if the installed position is good or not in this way.

After finishing the test and deciding tothenn you can remove tape A, and mount the sensor by using tape B. The tamper key will be pressed and let the sensor enter normal mode.

Configuration Settings
- All of the configuration, the data size is 1.
- The configuration mark with a star means after resetting the setting, still keep, don’t reset to factory default. Unless the executesutthe hee“RESET” procedure.
- The reserve bit or non-supported bit is allowed any value, but has no effect.

Supported Command Class
- COMMAND_CLASS_ZWAVEPLUS_INFO_V2
- COMMAND_CLASS_BATTERY
- COMMAND_CLASS_NOTIFICATION_V4
- COMMAND_CLASS_ASSOCIATION_V2
- COMMAND_CLASS_CONFIGURATION
- COMMAND_CLASS_MANUFACTURER_SPECIFIC_V2
- COMMAND_CLASS_VERSION_V2
- COMMAND_CLASS_SENSOR_BINARY_V2
- COMMAND_CLASS_SENSOR_MULTILEVEL_V5
- COMMAND_CLASS_WAKE_UP_V2
- COMMAND_CLASS_ASSOCIATION_GRP_INFO
- COMMAND_CLASS_POWERLEVEL
- COMMAND_CLASS_DEVICE_RESET_LOCALLY
- COMMAND_CLASS_MULTI_CMD
- COMMAND_CLASS_SECURITY
- COMMAND_CLASS_FIRMWARE_UPDATE_MD_V2
- COMMAND_CLASS_MARK
- COMMAND_CLASS_BASIC
Specifications
- Powered by a CR123A lithium battery.
- Signal (Frequency):
- 868.40 MHz, 869.85 MHz(EU),
- 908.42 – 916.00 MHz(US),
- 922~927 MHz(JP/TW),
- 921.40 MHz, 919.80 MHz(ANZ),
- 869.00 MHz(RU),
- 865.20 MHz(IN),
- 916.00 MHz(IL)
FCC Interference Statement
This equipment generates, uses, and can radiate radio frequency energy and, if not installed and used according to the instructions, may cause harmful interference to radio communications. However, there is no guarantee that interference will not occur in a particular installation.
- Reorient or relocate the receiving antenna.
- Increase the separation between the equipment and receiver.
- Consult the dealer or an experienced radio/TV technician for help.
This device complies with Part 15 of the FCC Rules. Operation is subject to the following two conditions:
- This device may not cause harmful interference, and
- This device must accept any interference received, including interference that may cause undesired operation.
FCC Caution: Any D-Link battery motion sensor changes or modifications not expressly approved by the party responsible for compliance could void the user’s authority to operate this equipment.
Customer Support
- Website: https://www.dlink.com/
- Ph: UAE: +971-4-8809033, Pakistan: +9221-34548310
FAQs
Q: What is the difference between DCH-Z110 and DCH-Z120?
Both variants are compatible with the majority of Z-Wave networks and the D-Link smart home ecosystem.
Q: How long does the battery last?
The battery usually lasts up to two years when used normally. Extreme temperatures or frequent motion detection, however, may shorten battery life.
Q: How can I check the motion detection history?
Launch the Z-Wave controller app or the D-Link Smart Home app. To see recent motion events, go to the activity log or device history area.
Q: What is the recommended installation height?
Installing the sensor 6–8 feet (1.8–2.4 meters) above the floor and pointing it towards the primary region you wish to monitor will get the best results.
Q: Does it work in the dark?
Indeed. Using infrared (PIR) technology, the DCH-Z110 / Z120 motion sensors can detect movement even in total darkness.
Q: Can I disable motion alerts temporarily?
Indeed. Toggle off notifications via the D-Link Smart Home app’s motion sensor settings, or create a schedule to turn off alerts at specific times.



